首页
幼儿启蒙
语文启蒙
数学启蒙
英语启蒙
小学
幼升小(衔接)
一年级
二年级
三年级
四年级
五年级
六年级
初中
小升初(衔接
七年级
八年级
九年级
高中
高一
高二
高三
中考
中考—模
中考二模
中考三模
中考作文
中考真题
高考
高考—模
高考二模
高考三模
高考作文
高考真题
资源合集
小学资料合集
初中资料合集
高中资料合集
发布
发布文章
创建话题
创建版块
发布帖子
开通会员
开通黄金会员
全站资源免费下载
部分内容免费阅读
一对一技术指导
VIP用户专属QQ群
开通黄金会员
开通钻石会员
全站资源免费下载
部分内容免费阅读
一对一技术指导
VIP用户专属客服
开通钻石会员
开通会员 尊享会员权益
登录
注册
找回密码
首页
幼儿启蒙
语文启蒙
数学启蒙
英语启蒙
小学
幼升小(衔接)
一年级
二年级
三年级
四年级
五年级
六年级
初中
小升初(衔接
七年级
八年级
九年级
高中
高一
高二
高三
中考
中考—模
中考二模
中考三模
中考作文
中考真题
高考
高考—模
高考二模
高考三模
高考作文
高考真题
资源合集
小学资料合集
初中资料合集
高中资料合集
开通会员 尊享会员权益
登录
注册
找回密码
小学语文
第12页
分类
小学语文
小学数学
小学英语
版本
统编版
年级
全部
一年级上册
一年级下册
二年级上册
二年级下册
三年级上册
三年级下册
四年级上册
四年级下册
五年级上册
五年级下册
六年级上册
六年级下册
类型
预习单
知识点
课时练习
专项练习
单元测试
月考试卷
期中试卷
期末试卷
2023-2024学年浙江省宁波市余姚市四年级上学期期末语文真题及答案(Word版)
------预览已结束,还剩9页未读------开通会员后可免费下载高清完整文档
付费资源
¥
10
admin
2年前
0
45
11
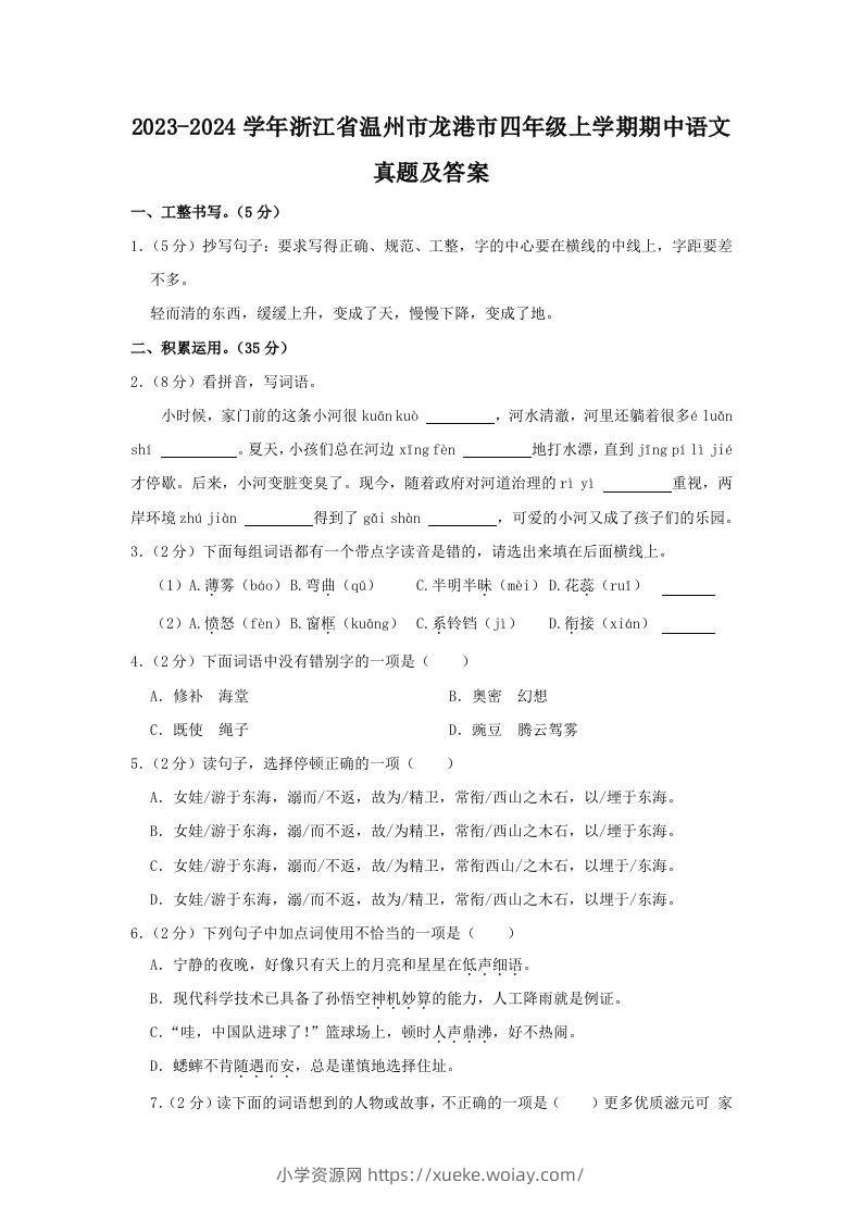
2023-2024学年浙江省温州市龙港市四年级上学期期中语文真题及答案(Word版)
------预览已结束,还剩15页未读------开通会员后可免费下载高清完整文档
付费资源
¥
10
admin
2年前
0
28
5
2023-2024学年重庆市沙坪坝区四年级上学期期末语文真题及答案(Word版)
------预览已结束,还剩8页未读------开通会员后可免费下载高清完整文档
付费资源
¥
10
admin
2年前
0
26
14
2023-2024学年浙江省温州市龙湾区四年级上学期期末语文真题及答案(Word版)
------预览已结束,还剩8页未读------开通会员后可免费下载高清完整文档
付费资源
¥
10
admin
2年前
0
24
13
2023-2024学年浙江省温州市瑞安市四年级上学期期末语文真题及答案(Word版)
------预览已结束,还剩7页未读------开通会员后可免费下载高清完整文档
付费资源
¥
10
admin
2年前
0
36
7
2023-2024学年重庆市大渡口区四年级上学期期末语文真题及答案(Word版)
------预览已结束,还剩10页未读------开通会员后可免费下载高清完整文档
付费资源
¥
10
admin
2年前
0
32
5
2023-2024学年浙江省温州市平阳县四年级上学期期末语文真题及答案(Word版)
------预览已结束,还剩15页未读------开通会员后可免费下载高清完整文档
付费资源
¥
10
admin
2年前
0
39
7
2023-2024学年重庆市四年级上学期期中语文真题及答案(Word版)
------预览已结束,还剩9页未读------开通会员后可免费下载高清完整文档
付费资源
¥
10
admin
2年前
0
21
14
2023-2024学年福建省福州市鼓楼区四年级上学期期末语文真题及答案(Word版)
------预览已结束,还剩12页未读------开通会员后可免费下载高清完整文档
付费资源
¥
10
admin
2年前
0
36
11
2023-2024学年北京市石景山区四年级上学期期末语文真题及答案(Word版)
------预览已结束,还剩11页未读------开通会员后可免费下载高清完整文档
付费资源
¥
10
admin
2年前
0
20
12
上一页
1
…
10
11
12
13
14
…
22
下一页
跳转
学科总站源码
学科资源网,幼小初高资料全覆盖。
查看详情
发布文章
创建话题
创建版块
发布帖子
在手机上浏览此页面
登录
没有账号?立即注册
用户名或邮箱
登录密码
记住登录
找回密码
登录
注册
已有账号,立即登录
设置用户名
设置密码
重复密码
注册