首页
幼儿启蒙
语文启蒙
数学启蒙
英语启蒙
小学
幼升小(衔接)
一年级
二年级
三年级
四年级
五年级
六年级
初中
小升初(衔接
七年级
八年级
九年级
高中
高一
高二
高三
中考
中考—模
中考二模
中考三模
中考作文
中考真题
高考
高考—模
高考二模
高考三模
高考作文
高考真题
资源合集
小学资料合集
初中资料合集
高中资料合集
发布
发布文章
创建话题
创建版块
发布帖子
开通会员
开通黄金会员
全站资源免费下载
部分内容免费阅读
一对一技术指导
VIP用户专属QQ群
开通黄金会员
开通钻石会员
全站资源免费下载
部分内容免费阅读
一对一技术指导
VIP用户专属客服
开通钻石会员
开通会员 尊享会员权益
登录
注册
找回密码
首页
幼儿启蒙
语文启蒙
数学启蒙
英语启蒙
小学
幼升小(衔接)
一年级
二年级
三年级
四年级
五年级
六年级
初中
小升初(衔接
七年级
八年级
九年级
高中
高一
高二
高三
中考
中考—模
中考二模
中考三模
中考作文
中考真题
高考
高考—模
高考二模
高考三模
高考作文
高考真题
资源合集
小学资料合集
初中资料合集
高中资料合集
开通会员 尊享会员权益
登录
注册
找回密码
小学数学
共42篇
分类
小学语文
小学数学
小学英语
版本
通用资料
人教版
北师大版
苏教版
西师大版
冀教版
青岛版(六三制)
北京版
沪教版
青岛版(五四制)
浙教版
年级
全部
一年级上册
一年级下册
二年级上册
二年级下册
三年级上册
三年级下册
四年级上册
四年级下册
五年级上册
五年级下册
六年级上册
六年级下册
类型
全部
预习单
知识点
课时练习
专项练习
单元测试
月考试卷
期中试卷
期末试卷
六年级下数学常考易错题专项练习
------预览已结束,还剩30页未读------开通会员后可免费下载高清完整文档
付费资源
¥
10
admin
10天前
0
28
11
六年级下数学《圆柱与圆锥》十大常考题型专项练习
------预览已结束,还剩11页未读------开通会员后可免费下载高清完整文档
付费资源
¥
10
admin
14天前
0
38
8
六年级下数学脱式计算专项练习
------预览已结束,还剩1页未读------开通会员后可免费下载高清完整文档
付费资源
¥
10
admin
31天前
0
41
13
六年级下数学常考易错应用题60道
------预览已结束,还剩27页未读------开通会员后可免费下载高清完整文档
付费资源
¥
10
admin
31天前
0
27
9
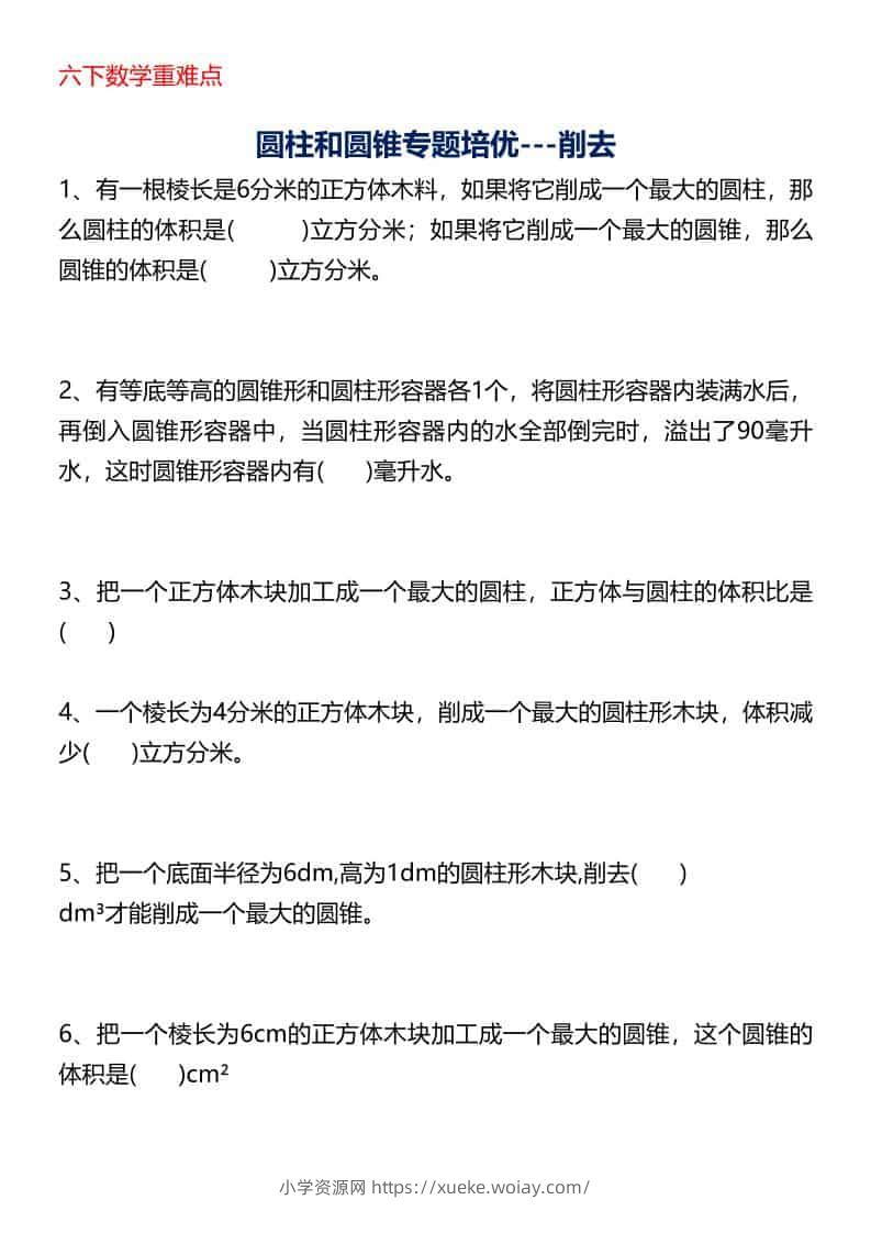
六年级下数学圆柱与圆锥专题培优-削去
------预览已结束,还剩18页未读------开通会员后可免费下载高清完整文档
付费资源
¥
10
admin
31天前
0
43
9
六年级下数学统计与可能性专项测试卷《苏教版》
------预览已结束,还剩3页未读------开通会员后可免费下载高清完整文档
付费资源
¥
10
admin
33天前
0
41
6
六年级下数学必背公式汇总
------预览已结束,还剩4页未读------开通会员后可免费下载高清完整文档
付费资源
¥
10
admin
33天前
0
34
8
六年级下数学同步课本每日一练小纸条47天《北师版》
------预览已结束,还剩33页未读------开通会员后可免费下载高清完整文档
付费资源
¥
10
admin
33天前
0
26
8
六年级下数学《圆柱与圆锥》专项练习
------预览已结束,还剩21页未读------开通会员后可免费下载高清完整文档
付费资源
¥
10
admin
33天前
0
31
13
六年级下数学期末总复习图形与几何专项小纸条
------预览已结束,还剩6页未读------开通会员后可免费下载高清完整文档
付费资源
¥
10
admin
34天前
0
34
5
1
2
3
…
5
下一页
学科总站源码
学科资源网,幼小初高资料全覆盖。
查看详情
发布文章
创建话题
创建版块
发布帖子
在手机上浏览此页面
登录
没有账号?立即注册
用户名或邮箱
登录密码
记住登录
找回密码
登录
注册
已有账号,立即登录
设置用户名
设置密码
重复密码
注册