首页
幼儿启蒙
语文启蒙
数学启蒙
英语启蒙
小学
幼升小(衔接)
一年级
二年级
三年级
四年级
五年级
六年级
初中
小升初(衔接
七年级
八年级
九年级
高中
高一
高二
高三
中考
中考—模
中考二模
中考三模
中考作文
中考真题
高考
高考—模
高考二模
高考三模
高考作文
高考真题
资源合集
小学资料合集
初中资料合集
高中资料合集
发布
发布文章
创建话题
创建版块
发布帖子
开通会员
开通黄金会员
全站资源免费下载
部分内容免费阅读
一对一技术指导
VIP用户专属QQ群
开通黄金会员
开通钻石会员
全站资源免费下载
部分内容免费阅读
一对一技术指导
VIP用户专属客服
开通钻石会员
开通会员 尊享会员权益
登录
注册
找回密码
首页
幼儿启蒙
语文启蒙
数学启蒙
英语启蒙
小学
幼升小(衔接)
一年级
二年级
三年级
四年级
五年级
六年级
初中
小升初(衔接
七年级
八年级
九年级
高中
高一
高二
高三
中考
中考—模
中考二模
中考三模
中考作文
中考真题
高考
高考—模
高考二模
高考三模
高考作文
高考真题
资源合集
小学资料合集
初中资料合集
高中资料合集
开通会员 尊享会员权益
登录
注册
找回密码
高考
共35篇
版本
统编版
版本
通用资料
人教版
北师大版
苏教版
西师大版
冀教版
青岛版(六三制)
北京版
沪教版
青岛版(五四制)
浙教版
版本
通用资料
人教版(PEP)
人教版(新起点)
版本
统编版
版本
通用资料
人教版
北师大版
苏科版
沪科版
华东师大版
浙教版
冀教版
青岛版
沪教版
湘教版
版本
通用资料
人教版
外研版
牛津译林版
牛津上海版
牛津深圳版
仁爱版
冀教版
北师大版
版本
通用资料
人教版
苏科版
沪科版
沪粤版
教科版
北师大版
版本
通用资料
人教版
科粤版
鲁教版
沪教版
版本
通用资料
人教版
北师大版
苏教版
济南版
苏科版
版本
统编版
版本
统编版
版本
通用资料
人教版
湘教版
商务星球版
中图版
粤教版
仁爱版
晋教版
沪教版
版本
统编版
人教版
版本
通用资料
人教A版
人教B版
北师大版
苏教版
沪教版
湘教版
版本
通用资料
人教版
外研版
牛津译林版
牛津上海版
翼教版
北师大版
版本
通用资料
人教版
粤教版
鲁科版
教科版
沪教版
沪科版
版本
通用资料
人教版
苏教版
鲁科版
沪科版
版本
通用资料
人教版
浙科版
苏教版
沪科版
北师大版
版本
统编版
版本
统编版
版本
通用资料
人教版
湘教版
鲁教版
中图版
年级
一年级上册
一年级下册
二年级上册
二年级下册
三年级上册
三年级下册
四年级上册
四年级下册
五年级上册
五年级下册
六年级上册
六年级下册
年级
七年级上册
七年级下册
八年级上册
八年级下册
九年级上册
九年级下册
年级
高一上册
高一下册
高二上册
高二下册
高三上册
高三下册
年级
一年级上册
一年级下册
二年级上册
二年级下册
三年级上册
三年级下册
四年级上册
四年级下册
五年级上册
五年级下册
六年级上册
六年级下册
年级
七年级上册
七年级下册
八年级上册
八年级下册
九年级上册
九年级下册
年级
高一上册
高一下册
高二上册
高二下册
高三上册
高三下册
类型
预习单
知识点
课时练习
专项练习
单元测试
月考试卷
期中试卷
期末试卷
类型
预习单
知识点
课时练习
专项练习
单元测试
月考试卷
期中试卷
期末试卷
类型
预习单
知识点
课时练习
专项练习
单元测试
期中试卷
期末试卷
月考试卷
年份
2024
2023
2022
2021
2020
地区
全部
北京市
天津市
河北
山西
内蒙古
辽宁
吉林
黑龙江
上海市
江苏
浙江
安徽
福建
江西
山东
河南
湖北
湖南
广东
广西
海南
重庆市
四川
贵州
云南
西藏
陕西
甘肃
青海
宁夏
新疆
科目
语文
数学
英语
物理
化学
生物
道德与法治
历史
地理
科目
语文
数学
英语
物理
化学
生物
政治
历史
地理
排序
更新
浏览
点赞
评论
2022年高考政治试卷(海南)(含答案)
------预览已结束,还剩18页未读------开通会员后可免费下载高清完整文档
付费资源
¥
10
admin
2年前
0
24
15
2021年高考物理试卷(海南)(含答案)
------预览已结束,还剩20页未读------开通会员后可免费下载高清完整文档
付费资源
¥
10
admin
2年前
0
34
15
2023年高考化学试卷(海南)(空白卷)
------预览已结束,还剩7页未读------开通会员后可免费下载高清完整文档
付费资源
¥
10
admin
2年前
0
25
15
2022年高考生物真题(海南)(含答案)
------预览已结束,还剩18页未读------开通会员后可免费下载高清完整文档
付费资源
¥
10
admin
2年前
0
50
14
2021年高考政治试卷(海南)(空白卷)
------预览已结束,还剩13页未读------开通会员后可免费下载高清完整文档
付费资源
¥
10
admin
2年前
0
38
14
2022年高考化学试卷(海南)(含答案)
------预览已结束,还剩22页未读------开通会员后可免费下载高清完整文档
付费资源
¥
10
admin
2年前
0
33
14
2022年高考地理真题(海南)(空白卷)
------预览已结束,还剩8页未读------开通会员后可免费下载高清完整文档
付费资源
¥
10
admin
2年前
0
51
14
2023年高考地理试卷(海南)(空白卷)
------预览已结束,还剩6页未读------开通会员后可免费下载高清完整文档
付费资源
¥
10
admin
2年前
0
22
13
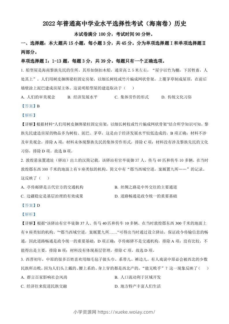
2022年高考历史真题(海南)(含答案)
------预览已结束,还剩12页未读------开通会员后可免费下载高清完整文档
付费资源
¥
10
admin
2年前
0
44
13
2021年高考生物试卷(海南)(含答案)
------预览已结束,还剩21页未读------开通会员后可免费下载高清完整文档
付费资源
¥
10
admin
2年前
0
47
13
1
2
3
4
下一页
学科总站源码
学科资源网,幼小初高资料全覆盖。
查看详情
发布文章
创建话题
创建版块
发布帖子
在手机上浏览此页面
登录
没有账号?立即注册
用户名或邮箱
登录密码
记住登录
找回密码
登录
注册
已有账号,立即登录
设置用户名
设置密码
重复密码
注册