首页
幼儿启蒙
语文启蒙
数学启蒙
英语启蒙
小学
幼升小(衔接)
一年级
二年级
三年级
四年级
五年级
六年级
初中
小升初(衔接
七年级
八年级
九年级
高中
高一
高二
高三
中考
中考—模
中考二模
中考三模
中考作文
中考真题
高考
高考—模
高考二模
高考三模
高考作文
高考真题
资源合集
小学资料合集
初中资料合集
高中资料合集
发布
发布文章
创建话题
创建版块
发布帖子
开通会员
开通黄金会员
全站资源免费下载
部分内容免费阅读
一对一技术指导
VIP用户专属QQ群
开通黄金会员
开通钻石会员
全站资源免费下载
部分内容免费阅读
一对一技术指导
VIP用户专属客服
开通钻石会员
开通会员 尊享会员权益
登录
注册
找回密码
首页
幼儿启蒙
语文启蒙
数学启蒙
英语启蒙
小学
幼升小(衔接)
一年级
二年级
三年级
四年级
五年级
六年级
初中
小升初(衔接
七年级
八年级
九年级
高中
高一
高二
高三
中考
中考—模
中考二模
中考三模
中考作文
中考真题
高考
高考—模
高考二模
高考三模
高考作文
高考真题
资源合集
小学资料合集
初中资料合集
高中资料合集
开通会员 尊享会员权益
登录
注册
找回密码
初中语文
第13页
分类
初中语文
初中数学
初中英语
初中物理
初中化学
初中生物
初中道德与法治
初中历史
初中地理
版本
统编版
年级
全部
七年级上册
七年级下册
八年级上册
八年级下册
九年级上册
九年级下册
2023-2024学年山东省济南市济阳区九年级上学期语文期中试题及答案(Word版)
预览已结束,还剩18页未读,开通会员后可免费下载高清完整文档
付费资源
¥
10
admin
2年前
0
32
8
2023-2024学年山东省济南市东南片区九年级上学期语文期末试题及答案(Word版)
预览已结束,还剩17页未读,开通会员后可免费下载高清完整文档
付费资源
¥
10
admin
2年前
0
37
12
2022-2023学年陕西省西安市长安区学九年级上学期语文期中试题及答案(Word版)
预览已结束,还剩16页未读,开通会员后可免费下载高清完整文档
付费资源
¥
10
admin
2年前
0
37
11
2022-2023学年辽宁省沈阳市大东区九年级上学期语文期末试题及答案(Word版)
预览已结束,还剩16页未读,开通会员后可免费下载高清完整文档
付费资源
¥
10
admin
2年前
0
44
15
2022-2023学年辽宁省沈阳市和平区九年级上学期语文期末试题及答案(Word版)
预览已结束,还剩14页未读,开通会员后可免费下载高清完整文档
付费资源
¥
10
admin
2年前
0
24
9
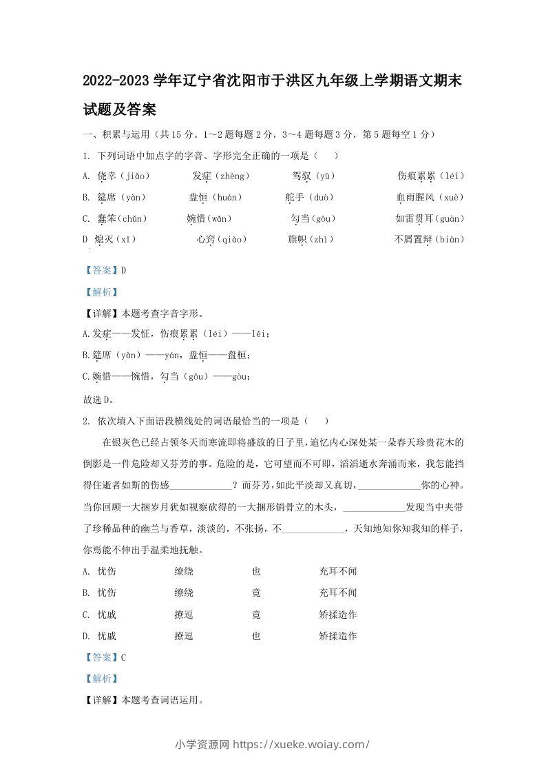
2022-2023学年辽宁省沈阳市于洪区九年级上学期语文期末试题及答案(Word版)
预览已结束,还剩18页未读,开通会员后可免费下载高清完整文档
付费资源
¥
10
admin
2年前
0
35
12
2022-2023学年山东省济南市莱芜区九年级上学期语文期中试题及答案(Word版)
预览已结束,还剩17页未读,开通会员后可免费下载高清完整文档
付费资源
¥
10
admin
2年前
0
30
9
2022-2023学年山东省济南市平阴县九年级上学期语文期末试题及答案(Word版)
预览已结束,还剩17页未读,开通会员后可免费下载高清完整文档
付费资源
¥
10
admin
2年前
0
24
11
2022-2023学年山东省济南市历城区九年级上学期语文期末试题及答案(Word版)
预览已结束,还剩15页未读,开通会员后可免费下载高清完整文档
付费资源
¥
10
admin
2年前
0
50
6
2022-2023学年山东省济南市南山区九年级上学期语文期末试题及答案(Word版)
预览已结束,还剩15页未读,开通会员后可免费下载高清完整文档
付费资源
¥
10
admin
2年前
0
52
8
上一页
1
…
11
12
13
14
15
…
17
下一页
跳转
学科总站源码
学科资源网,幼小初高资料全覆盖。
查看详情
发布文章
创建话题
创建版块
发布帖子
在手机上浏览此页面
登录
没有账号?立即注册
用户名或邮箱
登录密码
记住登录
找回密码
登录
注册
已有账号,立即登录
设置用户名
设置密码
重复密码
注册